Copyright © 金年会金字招牌至上网站 all rights reserved 辽ICP备2021011386号-1
金年会金字招牌至上网站冷热
和谐金年会金字招牌至上网站 放飞梦想
资讯详情
九届四次董事会议决议公告
证券代码:000530;200530 证券简称:金年会金字招牌至上网站冷热;金年会金字招牌至上网站B 公告编号:2022-020
金年会金字招牌至上网站
九届四次董事会议决议公告
|
本公司及董事会全体成员保证公告内容的真实、准确和完整,没有虚假记载、误导性陈述或者重大遗漏。 |
一、董事会会议召开情况
1、本次董事会会议通知,于2022年4月11日以书面方式发出。
2、本次董事会会议,于2022年4月22日以现场与视频相结合的方式召开。
3、应参加表决董事9人,实际表决董事9人。
4、本次董事会会议,由公司董事长纪志坚先生主持。
5、本次董事会会议的召开,符合有关法律、行政法规、部门规章、规范性文件和公司章程的规定。
二、董事会会议审议情况
1、公司总经理2021年度工作报告
同意:9票;反对:0票;弃权:0票。
2、公司董事会2021年度工作报告
同意:9票;反对:0票;弃权:0票。
3、公司2021年度财务决算报告
同意:9票;反对:0票;弃权:0票。
4、公司2021年度利润分配预案报告
根据信永中和会计师事务所的审计,公司母公司2021年实现净利润为-8,625.2万元,加上年初未分配利润91,103.3万元,扣除已支付2020年度普通股股利843.2万元,已提取20%任意盈余公积金1,278.5万元,累计可供股东分配的利润为80,356.4万元。
公司2021年度利润分配预案如下:
公司将按照最新总股本843,212,507股计算,每10股派0.1元现金(含税),分红派息金额为843.2万元,B股的现金股利折算成港币支付。
自本预案披露至实施利润分配方案的股权登记日期间股本发生变动的,分配比例将按分派总额不变的原则相应调整。
以上预案须提交公司2021年度股东大会审议通过。
同意:9票;反对:0票;弃权:0票。
5、公司2021年年度报告
同意:9票;反对:0票;弃权:0票。
6、公司2022年第一季度报告
同意:9票;反对:0票;弃权:0票。
7、公司2021年度内部控制评价报告
(详见巨潮网http://www.cninfo.com.cn)
同意:9票;反对:0票;弃权:0票。
8、公司2021年度社会责任报告
(详见巨潮网http://www.cninfo.com.cn)
同意:9票;反对:0票;弃权:0票。
9、公司独立董事2021年度述职报告
(详见巨潮网http://www.cninfo.com.cn)
同意:9票;反对:0票;弃权:0票。
10、关于计提资产减值准备的报告
结合公司资产减值准备计提政策及相关资产实际状况,公司拟计提资产减值准备。公司本次计提资产减值准备的资产范围主要为应收票据、应收账款、其他应收款、长期应收款、存货、合同资产,计提资产减值准备总金额为140,424,700.82元,计入报告期间为2021年1月1日至2021年12月31日。
(详见公司同日发布的《关于计提资产减值准备的公告》)
同意:9票;反对:0票;弃权:0票。
11、关于授权公司董事长及经营层2022年度申请银行授信额度及贷款额度的报告
授权公司总经理及公司财务总监办理总额不超过12亿元的银行综合授信,授权公司董事长办理总额不超过8亿元的贷款。授权有效期限自2022年1月1日至2023年6月30日。
同意:9票;反对:0票;弃权:0票。
12、关于公司2022年度日常关联交易预计情况的报告
公司独立董事于2022年4月11日对此项议案予以了事前认可,同意提交董事会审议。
根据2021年日常关联交易情况,结合公司2022年度相关业务开展计划,预计公司2022年全年的日常关联交易总金额约76,650万元,其中向关联人采购成套项目配套产品约17,350万元,向关联人销售配套零部件约59,300万元。
(1)关于公司与股东金年会金字招牌至上网站及其控股子公司2022年度预计发生的日常关联交易
2022年,公司预计与股东金年会金字招牌至上网站及其控股子公司发生的日常关联交易总金额约12,450万元,其中向关联人采购成套项目配套产品约1,050万元,向关联人销售配套零部件约11,400万元。
关联董事纪志坚、范文、堂埜茂、西本重之在审议此项议案时进行了回避。
同意:5票;反对:0票;弃权:0票。
(2)关于公司与股东三洋电机株式会社控股子公司2022年度预计发生的日常关联交易
2022年,公司预计与股东三洋电机株式会社控股子公司发生的日常关联交易总金额约43,300万元,其中向关联人采购成套项目配套产品约7,300万元,向关联人销售配套零部件约36,000万元。
关联董事纪志坚、范文、殷喜德、堂埜茂、西本重之在审议此项议案时进行了回避。
同意:4票;反对:0票;弃权:0票。
(3)关于公司与其他关联方2022年度预计发生的日常关联交易
2022年,公司预计与其他关联方发生的日常关联交易总金额约20,900万元,其中向关联人采购成套项目配套产品约9,000万元,向关联人销售配套零部件约11,900万元。
关联董事纪志坚、范文在审议此项议案时进行了回避。
同意:7票;反对:0票;弃权:0票。
(详见公司同日发布的《2022年度日常关联交易预计公告》)
13、关于聘请公司2022年度审计机构的报告
拟续聘信永中和会计师事务所(特殊普通合伙)为公司2022年度审计机构,对公司财务报告与内部控制进行整合审计。根据相关收费标准的规定以及审计工作的具体情况,拟支付给信永中和会计师事务所(特殊普通合伙)年度财务报告审计费用为77万元(2021年度为77万元),内部控制审计费用为30万元,为审计而发生的相关费用由该公司承担。
公司独立董事于2022年4月11日对此项议案予以了事前认可,同意提交董事会审议。
同意:9票;反对:0票;弃权:0票。
(详见公司同日发布的《关于拟续聘会计师事务所的公告》)
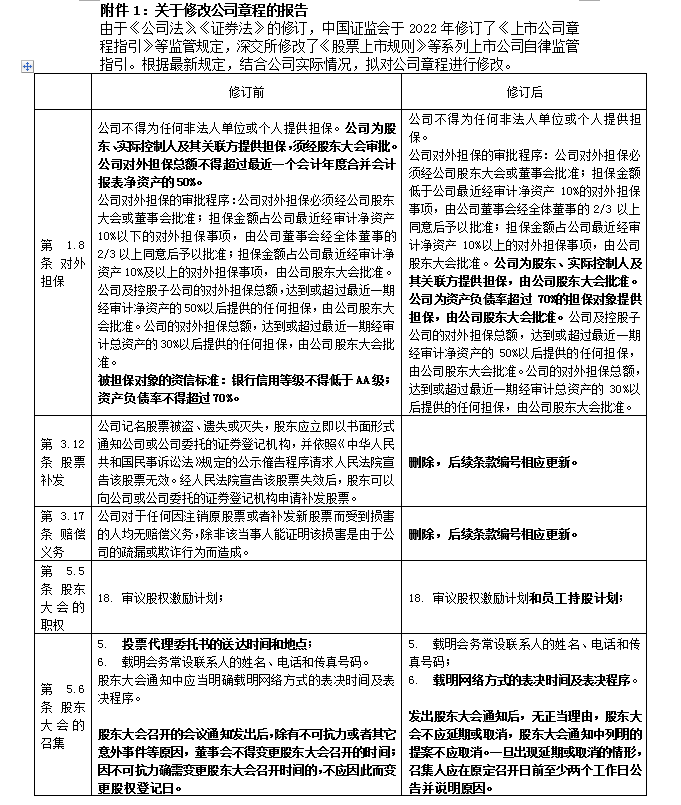
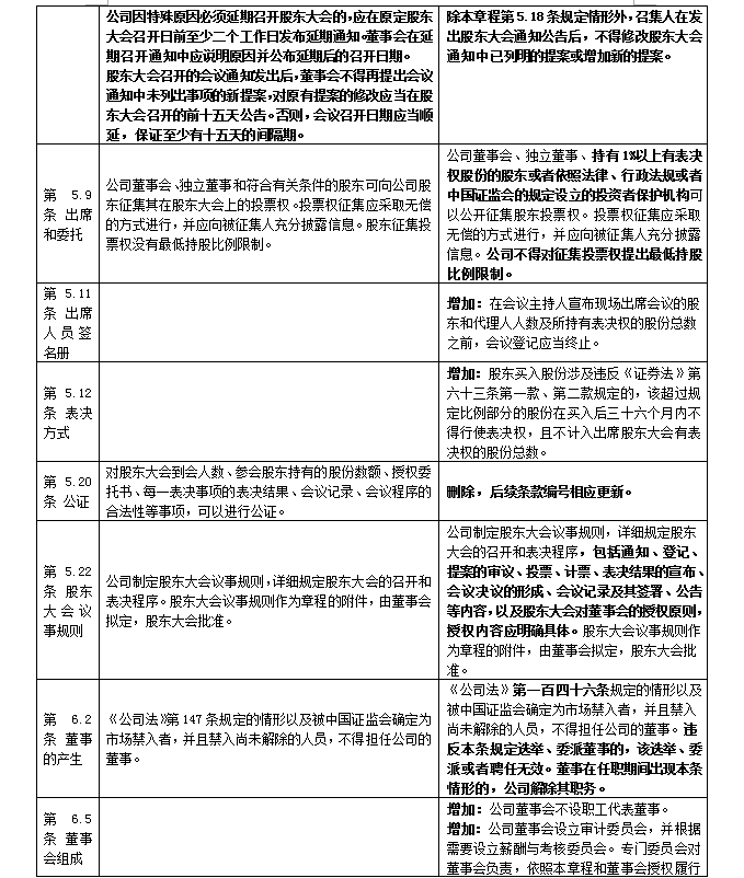
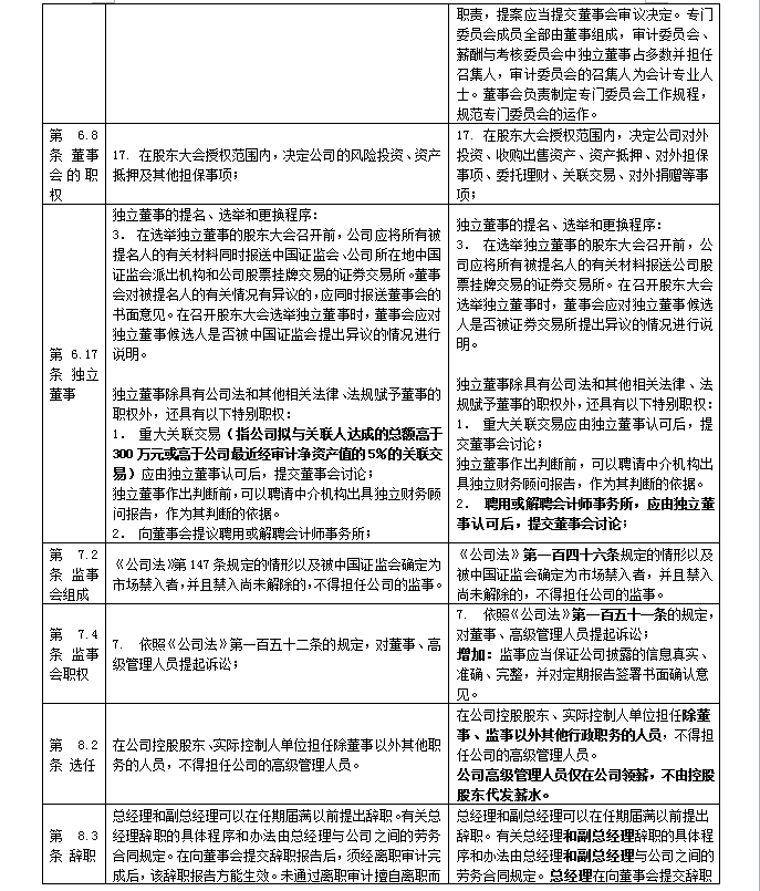
14、关于修改公司章程的报告(详见附件1)
同意:9票;反对:0票;弃权:0票。
15、关于修改股东大会议事规则的报告(详见附件2)
同意:9票;反对:0票;弃权:0票。
16、关于修改董事会议事规则的报告
(修改后的董事会议事规则全文,详见巨潮网http://www.cninfo.com.cn)
同意:9票;反对:0票;弃权:0票。
17、关于修改监事会议事规则的报告
(修改后的监事会议事规则全文,详见巨潮网http://www.cninfo.com.cn)
同意:9票;反对:0票;弃权:0票。
18、关于修订完善有关管理制度的报告
(有关管理制度,详见巨潮网http://www.cninfo.com.cn)
同意:9票;反对:0票;弃权:0票。
19、关于召开2021年度股东大会基本事项的报告
同意:9票;反对:0票;弃权:0票。
(详见公司同日发布的《关于召开2021年度股东大会的通知》)
以上议案中,议案2、3、4、5、11、12、13、14、15、16、17尚需公司2021年度股东大会审议通过。
三、备查文件
1、经与会董事签字并加盖董事会印章的董事会决议。
2、独立董事意见。
金年会金字招牌至上网站董事会
2022年4月23日





